首页 【设计模式】详解组合模式
文章
取消

【设计模式】详解组合模式

组合模式通过树形结构,统一了对【对象】和【对象集合】的操作。用户无需理会面对的是一个对象还是一群对象,它们的操作手段是统一的。

需要与前文 详解迭代器模式 结合阅读。

问题场景

依然用 详解迭代器模式 的菜单例子。

迭代器模式中,我们需要合并早餐店和咖啡店的菜单,两者分别都只有一份菜单。

假如现在出现了新的需求,咖啡店的菜单中需要加上一份子菜单——甜品菜单。应当如何修改程序满足新需求呢?

直接看《HF》上的示意图,将菜单原本的数据结构重构为

结点树示意图 截取自《HF》

其实如果使用 JavaScript 或 Python,直接用一个嵌套数组就好了嘛。迭代菜单时增加一个 if 条件,递归深度遍历数组。

《HF》中以 Java 为例。Java 的数组定死了数组中所有元素的类型,无法像 JavaScript 和 Python 那样灵活。所以需要引入新的数据结构:树。(JavaScript 的递归深度遍历就是遍历树,也就是说解决思想是相同的)

【对象】对应叶子结点,【对象集合】指向非叶子结点。

咖啡店的菜单结构:

1
2
3
4
5
6
7
8
9
const CafeMenu = [cafe1, cafe2, ..., sweetMenu];
const sweetMenu = [sweet1, sweet2, ...];
// 合并写成嵌套数组的样子:
CafeMenu = [
    cafe1, 
    cafe2, 
    ..., 
    [sweet1, sweet2, ...]
];

代码实现

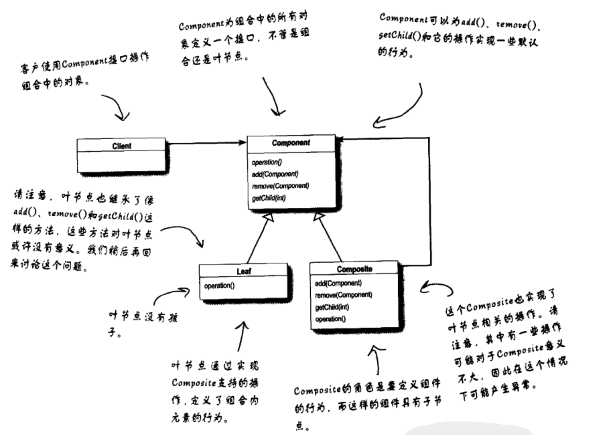
组合模式的类图模版:

组合模式类图 截取自《HF》

菜单例子的类图:

菜单示例类图 截取自《HF》

1
2
3
4
5
6
7
8
9
10
11
12
13
14
15
16
17
18
19
20
21
22
23
24
25
26
27
28
29
30
31
32
33
34
35
36
37
38
39
40
41
42
43
44
45
46
47
48
49
50
51
52
53
54
55
56
57
58
59
60
61
62
63
64
65
66
67
68
69
70
71
72
73
74
75
76
77
78
79
80
81
82
83
84
85
86
87
88
89
90
91
92
93
94
95
96
97
98
99
100
101
102
103
104
105
106
107
108
109
110
111
112
113
114
115
116
117
118
119
120
121
122
123
124
125
126
127
128
129
130
131
132
133
134
// 结点抽象类
class MenuComponent {
    /**
     * 一些结点操作
     */
    add(menuComponent) {}
    remove(menuComponent) {}
    getChild() {}

    /**
     * 一些菜单操作
     */
    getName() {}
    getPrice() {}

    /**
     * 打印菜单
     */
    print() {}
}

class MenuItem extends MenuComponent {
    constructor(name, price) {
        super();
        this.name = name;
        this.price = price;
    }
    // 菜单项类只实现菜单操作
    getName() {
        return this.name;
    }
    getPrice() {
        return this.price;
    }
    print() {
        console.log('----------');
        console.log(`名字:${this.getName()}\n价格:${this.getPrice()}`);
        console.log('----------');
    }
}

/**
 * 迭代器接口
 * hf 直接调用了 Java ArrayList 的 iterator()
 * JavaScript 无,只能自己写一个了
 * 借用迭代器模式的代码
 */
class Iterator {
    next() {}
    hasNext() {}
}
class MenuIterator extends Iterator {
    constructor(list) {
        super();
        this.list = list;
        this.position = 0; // current iterate position in the list
    }
    next() {
        if (this.hasNext()) return this.list[this.position++];
    }
    hasNext() {
        return this.position < this.list.length;
    }
}

class Menu extends MenuComponent {
    constructor(name, list) {
        super();
        this.name = name;
        this.list = list;
    }
    /**
     * 实现结点操作
     */
    add(menuComponent) {
        this.list.push(menuComponent);
    }
    remove(menuComponent) {
        let idx = -1;
        for (let i = 0; i < this.list.length; i++) {
            if ((this.list[i].name = menuComponent.name)) {
                idx = i;
                break;
            }
        }
        if (idx >= 0) {
            this.list.splice(idx, 1);
        }
    }
    /**
     * 实现菜单操作
     */
    getName() {
        return this.name;
    }
    /**
     * hf 直接调用了 Java ArrayList 的 iterator()
     * JavaScript 无,只能自己写一个了
     */
    createIterator() {
        return new MenuIterator(this.list);
    }
    // getPrice 对菜单无意义,不实现
    /**
     * 重点!!!
     * 递归操作,遍历树
     */
    print() {
        console.log('================');
        console.log(`菜单名:${this.getName()}`);
        console.log('================');
        let iterator = this.createIterator(); // hf 上的例子直接调用 ArrayList 的自带 iterator
        while (iterator.hasNext()) {
            let item = iterator.next();
            item.print();
        }
    }
}

/**
 * User code
 */
let allMenu = new Menu('Cafe Menu', []);
allMenu.add(new MenuItem('美式', '¥15'));
allMenu.add(new MenuItem('拿铁', '¥18'));
allMenu.add(new MenuItem('浓缩', '¥18'));

let sweetMenu = new Menu('Sweet Menu', []);
sweetMenu.add(new MenuItem('提拉米苏', '¥20'));
sweetMenu.add(new MenuItem('杯子蛋糕', '¥8'));

allMenu.add(sweetMenu);

allMenu.print();

输出:

1
2
3
4
5
6
7
8
9
10
11
12
13
14
15
16
17
18
19
20
21
22
23
24
25
26
================
菜单名:Cafe Menu
================
----------
名字:美式
价格:¥15
----------
----------
名字:拿铁
价格:¥18
----------
----------
名字:浓缩
价格:¥18
----------
================
菜单名:Sweet Menu
================
----------
名字:提拉米苏
价格:¥20
----------
----------
名字:杯子蛋糕
价格:¥8
----------

优缺点

优点:

  • 用单一责任原则换取了「透明性」transparency,即菜单项还是菜单组合对用户透明(用户不知道自己操作的是菜单还是菜单项)。

缺点:

  • 组合模式违反了「单一责任原则」。示例中的 Component 类兼顾了两项责任:执行操作和管理数据结构。

参考资料

  • 《Head First 设计模式》第九章
本文由作者按照 CC BY 4.0 进行授权

【设计模式】详解迭代器模式

-